你所经历的,一定是事实吗?如果不是,它对你又有什么意义呢?这篇文章会给你新的洞见。本文作者邓肯老师也是若道【ISAR文凭全阶课程】的授课老师,点击链接了解更多课程详情吧。
虽然一开始可能难以接受,但发生在身体外部甚至内部的事情,实际上是一个完全主观的复杂构建,我们对正在发生的事情的感知完全受感官装置支配,随后被我们的观点、偏见和个性怪癖扭曲,编织出构成日常生活的幻觉之网。
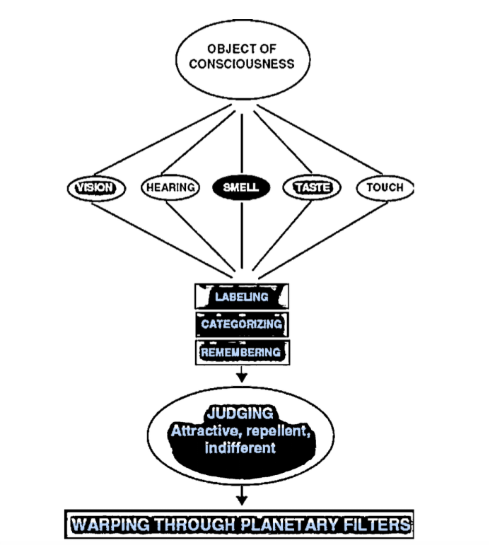
我想,在童年时期有一个天真无邪的阶段,那时我们可以简单地看、简单地听、简单地感受、简单地闻、简单地品尝。
这种状态并没有持续很久。为所见的事物命名时,我们的‘看见’就结束了。使用一个词后,这个词就成了我们所见事物的代表,并取代了它。这就是马格利特通过他那幅画有著名题词“这不是一支烟斗”的烟斗画作所揭示的现象。烟斗的图画并不是烟斗本身。
在过去的几百年里,科学唯物主义塑造了我们对现实的体验,它直接关注客观世界的感知与测量。人们开发出了灵敏度越来越高的仪器。当一种新的力量被感知并测量时,似乎会产生哲学上的反响,这种影响会慢慢渗透到整个社会,直到集体意识的结构被悄然重构。
牛顿的遗产是关于引力的词汇,而爱因斯坦则是光与相对论的词汇,这种相对论深刻地重塑了集体意识。相对论敲响了科学唯物主义的丧钟,因为它将对物体的体验归结于主体的感知。主体和客体是一个连续体。正如主体和客体相互关联一样,身体与心灵、物质与能量也是如此——意识可以自由地停留在这种二元性频谱的任何一点上。

我在80年代末进行的一次占星咨询或许可以说明这一现象。这位客户是一位中年女士,她有双鱼座上升,其守护星海王星正好落在下降点上,她对现实的把握非常薄弱,有强烈的妄想,认为自己一直被男人跟踪。
我尽力说服她,告诉她这些事件多半是她的想象。然而,这次咨询并不成功,因为我不足以应对她的心理状态。她在离开办公室几分钟后,我决定出去购物,但一开门,就发现这位女士正在楼梯上研究公交时刻表并自言自语。
为了不让她觉得我在跟踪她,我只是勉强笑了笑,退回办公室,等她继续前行。我深刻意识到如果我与她碰面,可能会证实她的幻想,因此我选择绕远路进城。20分钟后,我到达了市区广场,她所乘坐的公交车正好停在我旁边,我的客户下了车。她惊讶地看了我一眼,然后迅速朝另一个方向走去。
经验验证了客户的看法,并向她“证明”了她对现实的理解是正确的。令人惊讶的是,即便我的行为已经被改变了,事件的发展也促成了我原本想要避免的结果。
这种情景在每个人的生活中不断上演,因为个人性格会在不断调整的现实中留下印记,现实会根据我们是谁、我们做了什么而做出反应。
由此得出的推论对自由意志而言是个好消息:通过调整行为,我们可以改变现实以及对现实的体验。世界中的一切都会随之改变,包括我们所接触的人。这就是占星学的力量所在,通过对星图中反映的能量进行明智的运用,这种力量可以被释放出来。这也带来了转变的可能性。

鉴于这些倾向,个体几乎不可能客观地体验到真正发生的事情。个体所体验到的是他(她)认为发生了什么。占星咨询中的基本转化过程是让客户的现实与“真实”的现实或多或少达成一致。
换句话说,关键的过程是去除感知事件时的主要情绪覆盖,从而使事件能够以更接近于大众普遍认同的方式重新被体验,甚至对事件作出新的解读,而这新的解读简单来说更具赋能性。这正是占星学作为一个至高工具发挥作用的地方,因为它可以识别感知过滤器,并揭示那些可能以导致痛苦的方式扭曲体验的过滤器。
例如,火星-木星困难相位可能会使人更容易遇到非常强势表达自己观点的男性。
这种倾向背后会有许多原因,可以追溯到童年,发生的事件可能就像一串珠子:一位不容置疑的观点强势的父亲、一位对学生施压的老师、一个表现得智力优越的兄弟。这就是那个人童年的感知,实际情况可能确实如此,也可能并非如此。重要的是这个人将其感知为这样,并且被“现实”所验证。
这个人并不知道,为了对抗在智力上被贬低的经历,自己后来的行为中却表现出那些自己最害怕的特征——非常强势地表达自己的观点。而占星师的特权就是向客户揭示这种行为并推动改变。

对现实的感知通过感官进行。人类固有的机制过滤了感知,从而扭曲了现实。最终,被过滤的现实会进一步通过偏好、信念和星图中行星位置所反映的问题而扭曲。
个人所体验到的现实并不是客观现实。个人所经历的现实,在个体体验之前并不存在,在个体体验之后也不会存在——个体创造了他(她)自己对现实的私人体验。
令人惊奇的是我们竟然还能够正常运作。这里面最关键的是我们分享某种共同的信仰——相同的文化背景、教育和基本的信仰与价值观,就能应付过去。信仰的共享是如此关键,以至于当信仰被抛弃或挑战时,会激发出强烈的情感。
无论是在科学、哲学、宗教还是政治领域,人们都会为信仰而进行激烈的斗争。这是因为同意共享某种现实解释的人越多,这种现实就越被验证。尽管这并不意味着这种现实就客观上是真实的,但它确实变得有力量,而有了力量就会带来声望、成功和经济回报。
我之所以认为占星学的未来一片光明,是因为它在理解个体与宇宙相互关系方面有着清晰的哲学基础,以及它与像我们所处的太阳系这样可测量的事物之间的清晰联系,赋予了它作为一套可行系统的强有力凭证。此外,现代科学领域中关于主体与客体之间相互依赖关系的新理解,意味着长期以来对立的两种观点正逐渐走向和解。
版权声明:文章由若道翻译发布于若道平台,欢迎转发,反对抄袭。
![]()
艾德里安·罗斯·邓肯
更多专业占星资讯和免费学习资料请下载 若道APP
支持一下




