2026年2月21日,即一年后,人类将迎来土星-海王星合相(以下简称土海合相)在白羊座0°。这是一次开启并重新界定全球崭新时代的天象变换,其深远影响或可载入人类文明史册。
· 土海合相位置:白羊座0°46′
精准合相时间:2026年2月21日 北京时间00:53
影响时间范围(容许度15°):2024年4月-2027年4月
· 土海合相在白羊座,推进节点如下:(两星共舞,连接黄道带首尾两个星座,后面会再次展开)
土星、海王星分别进入白羊座:
海王星两次进白羊座:2025年3月30日、 2026年1月27日。
土星两次进白羊座:2025年5月25日、2026年2月14日。
土星、海王星两次合相白羊座:
土海两星逆行期间,合相在白羊座初度:2025年7、8月。
土海两星顺行后,精准合相在白羊座0°46′:2026年2月21日。
我们暂且将目光拉远,先以三大宇宙外部势能视角,对焦镜头观看土星与海王星落在白羊座0°的时空语境。

行星周期三合一叠加,共时现身
三个外行星周期的旧循环终结与全新轮回之门打开,三周期的起跑线归于白羊座0°。
土星运行周期约为30年,本轮的土星进入白羊座0°,意味着自1996年4月土星在白羊座开启的周期循环已然终结。海王星周期也结束在双鱼座海域的幻境造梦之旅,同时彻底封存了自1861年4月海王星在白羊座开启至今的一段人类文明历史。
同期,除了土星、海王星各自周期的终篇,土海36年的下一个周期也在同步发生。土星要求在白羊座0°拼搏奋战,海王星的集体灵魂渴望也即将在白羊座0°领航,土海更呼求在0°的白羊座点去践行落实个人梦想、敢于活出真我。这是现实性与具体化的要求,是时代在阴郁无力后心底发出的呐喊,是个体与时代共同按下的生命强音。
三个时代进程同步启动:
土星周期结束:
土星白羊座(始于1996年4月、1998年10月底,两次进白羊座)-土星双鱼座(止于2025年5月、2026年2月)
海王星周期结束:
海王星白羊座(始于1861年4月、1862年2月、1874年10月,三次进入白羊座)-海王星双鱼座(止于2025年3月、2026年1月)
土海合相(上一次)的36年周期也结束:
土海合相摩羯座(始于1989年3月3日、6月24日、11月13日)-土海合相白羊座(2026年2月)。
土海合相属于行星周期之一,在该周期下,创立卫生保健与精神实践领域的规则,理想主义成为法则,理想与现实平衡并落实梦想,灵感启迪与创造力激发成为世俗的惯例。土海周期每36年循环出现一次,约323年重复出现在同一个星座。土海两星落在白羊座,也同样不值得如此战备。
说它可以载入史册,在于有据可查的最早一次土海合相于白羊座,时间是在555年3月17日,当时合相的黄道位置是白羊座6°55′;再之后1380年3月22日,土海合相在白羊座21°27′;再之后的1703年3月28日,土海合相在白羊座11°43分′。土海同时落定于整条黄道带的第一度,概率非常低,在人类历史上罕见,甚至可能是第一次。
作为火元素第一棒选手、创始星座的根基性指标角色、人类意识的种子阶段、12星座中的立足基石、火星守护的战神原型星座,0°的白羊座冲出混沌、无所畏惧、敢为自我而战、前无古人、开疆拓土从0到1、偏爱竞争并誓做第一的血性风范。
它注定开辟人类文明新一轮进程的原初性起点,孕育出饱满生命动能的新方向与未来愿景,以及为个体生命按下具有格式化意义的归零重启键。这是游戏全新开局独有的预警音。

土海合相白羊座0°,同步于三王星代表的宇宙意识、时代精神转换
宇宙天气重大变换,堪比换季或路况必然的急转弯。之前十几年(冥王星摩羯座、海王星双鱼座)或近7年(天王星金牛座)甚至最近两年(土星双鱼座),这几位画布背景渲染大师步调几近统一地转为阳性星座。
人类社会的时代风貌与整体氛围,正在从层层厚重晕染的连绵阴郁低温无力的梅雨季,以极快的速度转入多风干燥又暴晒的酷暑。
三王星集体换座的一系列动作,由冥王星领队(2023年3月初试水水瓶座、2024年1月再次停靠水瓶座、2024年11月进驻水瓶座并开启历时20年的水瓶座宇宙智性意识主基调)。海王星紧随其后,于2026年1月底彻底进入白羊座(2025年3月底初探白羊座领地)。天王星于2026年4月底稳落双子座(2025年7月上旬首次进双子座)。
在经世占星学中,冥王星所在的星座,会影响该星座的意涵和表现,定义时代精神。冥王星会挑战属于它所在星座的生活领域,会为此带来深刻的变化,更好或更糟都可能发生。
同样需要注意的是,冥王星在一个星座的度数区间,影响不同。以经世占星学提供的15°容许度做判断,在2027年4月之前的土海在白羊座合相,同期外行星构建的格局如下:
冥王星在水瓶座近7°,天王星与海王星分别运行在双子座与白羊座5°以内。而冥王星在前5°的水瓶座,其意涵为——与前几年相比,通常是一种缓解,一种新的情绪变得明显起来。这无疑定义了未来两年土海合相白羊座所承载的时代使命。
然而,水瓶座的主题或典型议题尚未成为主导,以及人们相信水瓶座所传达的新思想。水瓶座核心议题被触及,需要冥王星抵达水瓶座前15°才会发生。而冥王星第一次运行到10°水瓶座的时间是在四年后(2029年3月下旬)。
这意味着,天王星和海王星会根据冥王星在水瓶座的基本趋势,来编织其在各自所在星座中的表现。由此可见,海王星换座白羊座、土海合相白羊座,即是在以上特定的驱力下展开的。

首先,土海合相白羊座属于土星与海王星两股势能的博弈或合作。土海合相,尤其在当下,是从土海合相双鱼座演进而来。同为土海合相,两个周期承前启后,两股势能的合力却又指向不同。
土星在2023年3月进入双鱼座,到2026年2月之前,绝大部分时间,这颗土星被海王星定位。即,海王星在天象变幻中占据绝对性支配地位,是强势基调势能。
而土海两星一旦进入白羊座,海王星不再具备这种强势影响。天象中,外行星们表征时代精神,铺刷底色渲染主题与故事氛围。
一方面,三王星(天王星、海王星、冥王星)高维宇宙意识构成的三角结构会引领主体能量走向,土海白羊座作为顶点与能量出口,海王星定位了集体灵魂进化的双鱼座北交点,土星被强化为三角结构以及海王星愿景的具体化落实管道。
另一方面,三王星中任意一颗星,在短期内都不会如海王星双鱼座那般把持着主控话语权。相反,个人能量更多可以在期间发挥比较大的作用。
天王星无论在双子座还是逆行回到金牛座,定位星金星与水星代表的价值观与思维模式尤其需要为我们善用;冥王星水瓶座时代下,无论是土星还是天王星,最终定位到的会是火星与水星,指向个人的心智与行为创造;土海合相白羊座,同理,能量依然会流向火星。
金星、水星、火星属于个人行星,有关每个人自我内部团队的能力建设与管理。土海白羊座、天王星双子座、冥王星水瓶座,这样的搭配中,风火两个阳性元素轻盈热烈,智慧激荡、斗志与行动在线。
白羊座与双子座同属于第一象限的黄道星座,两个个人星座均与少年感、好奇心、新鲜动感的生命活力相关,也意味着“我”这一概念的萌发与延伸。
这个层面,也呼应了个人行星军团在土海白羊座的未来36年,相比前36年,会实实在在地感知到个体自我的力量、纯然的生命力向外伸展的动能。这预示着个人意志力与自我概念、为自我的英雄史诗开创奋战的存在状态。
其次,土海白羊座的时空区间,还可以被放置在更大的周期循环中做重新定位。三王星属于超越个人的外部势能,可视为宇宙意志在更高维度的精妙运作,以及人类集体意识演进的时代进程与趋势。
每个人除了要提升个人力量(加强内部军团),更多体感则来自社会生活的参与过程是否顺利、能否如愿获得自我期待中的人事物资源——这是具体化的土星过程。这种实在感,离不开土星对人格的磨砺形塑。符合土星的要求才可以得到,攻克它设定的压力路障与自我怀疑,一路冲关,才有可能抵达人的社会化以及个体责任与成熟。
这部分聚焦土星与外行星周期,目的在于清晰了解:当下我们走到了它的哪些节点,以及人如何在多维现实(土星)中安置自己。

如上图,我们位于2025年附近的坐标,向上看,我们正处于“土星与外行星周期”的不同进度中。
土星与外行星周期的任务、考验不同。
· 2020年1月,土星、冥王星结束了1982年以来的旧周期,开启34年的新循环,新周期合相在摩羯22°;
· 随后,在2020年10月,即在土星进入水瓶座0°之前,木星、土星、冥王星在摩羯座22°前后展开长久对话;
· 2020年12月底,土星与木星新周期同步开启,落在水瓶座0°,与随后的土星水瓶座、冥王星水瓶座在智性的风元素主题展开共振。
目前的土冥周期是在22°摩羯座的种子激发下,摸索方向,认清过去的哪些模式、态度不再适应,是脱离过去、在过去与未来之间挣扎的时段。
土星、冥王星均有关世俗现实、业力、权力、沉重的能量,生死与危机,加强权力与资源管控。而木星-土星周期,又联结着社会层面的经济扩张与收缩,对应到个人则是落实个人现实身份责任与在何处拓展生命的阶段。
木土周期(也作为民生经济重要的指标)即将进入上弦月阶段,关键词是倾听直觉与本能、采取行动做出切实的改变动作。这两个周期,我们已经走过了四年。
土星-天王星周期,始于1988年,当时合相的位置是“银河中心”射手座27°。为期四十四年的周期,六年后会结束。
土星与天王星周期,有关社会体制或制度的改革及变革,创新在主流世界生根,出现非常务实的应用;对应到个人成长与发展,意味着个体生命的破与立。土天周期目前进入下弦月阶段,经过了三十多年的探索,此时需要确定哪些结构严重落伍,或不再提供价值,并从经验中获得真正的理解、意义、洞见。
土星-海王星合相摩羯座,几乎与土天周期同期开始,一年后收尾。土海周期的要求是创立卫生保健以及精神领域的实践与规则,理想主义成为法则,灵感启迪与创意成为惯例。
土海周期进入残月尾声,还有一年多结束。要求我们回归内在,清理释放30多年的“内存”,以便新的目标意图得以萌芽,这是内化并淬炼的时机,可回顾过去30多年的个人实践、内在成长体悟,梳理出未来新周期的方向与所需资源。
因此,自土冥、木土周期在2020年开启,直到2032年之前闭幕的土天、土海周期之前,人类都将处于结束与开启的跌宕起伏中。

我们在讨论的土海合相前哨时刻,即是在以上多维现实语境下共同编织的。这里提及的每一颗星星,正是我们自己,它们安住在每个人的星图,在你我的生命中精微细腻地运作。
土海合相在白羊座0°,预示着每个人一切归零后的划时代万物生时刻,同时标定了毅然拿出魄力真切践行生命意志、构筑理想版自我的现实启动原点。号角隆隆,已在耳畔。
前文提到,土海合相双鱼座与白羊座,时间跨度较长,自2024年3月-2027年4月,整三年时间。从脚下的2025年望去,也近两年半之久。这是两种土海合相。一种是土海合相双鱼座带来的三个叠加周期的终结,一种是土海精准合相在白羊座0°代表的全新人类历史进程谱写新册。
土海合相双鱼座与土海合相白羊座,到底有什么根本区别?
土星与海王星的统合充满了矛盾。现实与梦想,世俗与灵性,目标与愿景。土星是结晶凝练的有形物质界,也是一个人的现实能力;海王星是弥散失焦、无垠广袤的内在精神疆域,是超越个人的宇宙灵魂势能。
土星与海王星的组合中,海王星会侵蚀瓦解土星的结构,无意识的集体能量、无形界、更高次元的能量都会影响土星,令它失去秩序、柔化、削弱现实并腐蚀主体结构。但同时,海王星的频率也为土星带来超越现实次元的更高使命,以让土星无力和迷路的方式,引导着土星臣服并顺流,降低人为层面对于结果的强迫或控制。
· 土海合相在双鱼座
土海合相双鱼座这几年,双鱼座土星被海王星定位,疫情过后,集体层面的内心淤堵阴郁氛围浓烈,双鱼座是有关底层、苦难与悲悯的星座,土星要卷卷不动,海王星想躺躺不平,于是流行起了仰卧起坐。
积极的面向来看,海王星在双鱼座的这十几年,是全球灵性、文艺领域的巅峰时期;土星最佳的使用则是破幻、挤压情绪泡沫、去除幻想与妄念,脚踏实地地落实梦想为成果目标的时期。
土海合相双鱼座之后,人类在混乱与困境中不断探索力量,为希望蓄力,审视梳理价值与理想。土星为海王星提供现实具体框架,落实梦想为具体成果。

· 土海合相在白羊座
同样是土海合相,驱力转为与个人确立有关的白羊座,混沌初开,“我”诞生了。白羊座的原型是战士。为谁而战?当然是自己!
双鱼座为宇宙星座,消弭溶解自我、无我,无论是为众生牺牲奉献、付出无条件的大爱,或不小心成为时代与社会的替罪羊,品味苦难与现实低迷,双鱼座是与自我、个人无关的能量。而新生儿才是个人生命力意象下的白羊座,首要关键词是:“我”。
确立自我存在的生命意志,捍卫自我存活的权力并为此战斗,明确区分了自我与外部世界之间的界限,干脆果决。
行动导向的白羊座,我想要什么,势必马上行动、勇敢争取。在社会关系或人我关系中,白羊座是主体而非客体,是主语而非宾语,是我而非你或你们,它非常强调自我意志与个人意愿,充分彰显人的主体性。如果无从体验过“我”的力量与权力、我是什么、我在如何立足,何谈关系中的我?
行动派与真性情的白羊座,不轻易涉足战场,甚至做无谓的牺牲。有勇有谋,须土星调教,必将锻造为训练有素的特种兵。同时,学会正向释放或安置生而存在的脆弱与情绪。放在冥王星水瓶的基底下去看,白羊座与水瓶的共性:原创版真我。
有一次,丽兹·格林老师在讲火星,有个学生谈了他的困惑:他想成为治疗师,但认为治疗师并不是阳刚的能量,很阴柔。
丽兹· 格林抛出了一句格外白羊座的话:“这是谁说的?”我认为这并非一般疑问句,白羊座的逼视与进攻意味扑面而来,不需要重申甚至回答,这是对于自我设限、盲目认同、裹挟自我力量的有力回应,更是对文化中刻板印象的一记重拳。
三个对策,应对土海合相白羊座
对策一:以具体对冲焦虑,以可执行度练兵主人意识
土海在白羊座0°,是从土海双鱼座29°一路演进而来。在混乱中前行,在迷茫失焦中找到落脚点,在破碎中找到新的希望。本质上这是在叩问:如何衔接两个世界,新旧世界。
双鱼座29°作为临界度数,是旧周期、人类推崇的时代精神的阶段性终结,也是新生纪元的门槛。新的愿景尚未酝酿清晰,不确定感、迷茫、无助、幻灭、痛苦、逃避等都会出现。如果心怀的是空想妄想,在实践中难以兑换、不切实际,不如放下。
海王星、双鱼座有迷惑人的能力,也让人以自我麻醉洗脑、一系列上瘾活动,来换得暂时的心灵慰藉。现实尚需正向的双鱼座资粮来喂养,比如调试既有信念,去除旧模式下的惯性路径依赖。
2025年1月12日真实北交点换座到双鱼座,北交点由海王星白羊座定位,土海两星作为三王星高维能量的聚合点与释放点,承接着人类未来趋势与信息密码,能量核心驱力剑指白羊座的动能与自我力量,这是日常练兵与生活实战的提示。
处女座与双鱼座这组月交点,强调服务与身心健康议题。焦虑(处女座)的反义词是具体;宏大使命与心灵理想(双鱼座)、迷失与抑郁虚无情绪(双鱼座)的反义词,是处理好日常琐碎的生活秩序(处女座)。
新年FLAG如果立得过于宏大,年终复盘无异于削弱自我信心的年终审判。任何一件非常明确的小事,都可成为重塑“自我内核状态”的抓手,去拆解到没有丝毫执行阻力的颗粒度,以此搭建起核心自我的力量,培养个人力量感与真实的自信。
与情绪内耗苛责与意志低迷、外在的压力与比较评判声,拉开距离(冥王星水瓶座提供的抽离与客观)。主动开启微小的行动,作为主人,活在事情中,对抗头脑与情绪对人的奴役与操控游戏。

对策二:恐惧与勇气,以及自主独立
天文学上,火星处于地月系统与木星之间。地月系统中的负面能量(如懒惰)像恶龙盘踞在每个人心底。火星以及守护的白羊座能量,需要服务的唯一星体,是个人英雄之旅的太阳。
北欧神话中的火星齐格菲,在成就个人英雄的征途中,他(火星)需要击败害怕与畏惧(害怕与畏惧是阿芙洛狄忒与阿瑞斯的两个孩子),并斩杀恶龙,以此感知火星的本性与个人力量,这是在真实触碰自我的权力边界。
何谓勇气?勇气与恐惧的关系是什么? 一名真正战士养成的路径,没有恐惧则无法抵达。勇气包含着恐惧,法文的心(coeur)与英文的勇气(courage)拼写很像,勇气需要有心,这颗心包含了不同于敌对的事物。火星的勇气是能够确立、往前走、努力荣耀自身对于受伤、受辱、失败、死亡的幻想。
传统观点来看,土星在白羊座是土星弱势的位置,宛若巨石压住了地面上奋尽全力伸张自我生命力的小草。土星白羊座的原型正如火土组合,火星被土星规训打磨,持续努力,永不放弃。
土星白羊座让人想到火星的另一个神话版本,铁匠赫菲斯托斯。他出生后双脚就有残疾,后被母亲赫拉抛弃,也两次被父母赶出奥林匹斯山。
后来他为自己打造出两个机械义肢,分别用金子、银子各做一只,以便更好行走。金银代表太阳和月亮(父母)。没有父母原型来支持时,他想办法确立自我的立场、生存的权力、为自我找到支点并立足(站得住脚)、驾驭并荣耀自我力量。

以上阶段中:
· 海王星逆行区间:白羊座2°10′(2025年7月5日)到双鱼座29°22′(2025年12月10日)。
· 土星逆行区间:白羊座1°56′(2025年7月13日)到双鱼座25°9′(2025年11月28日)。
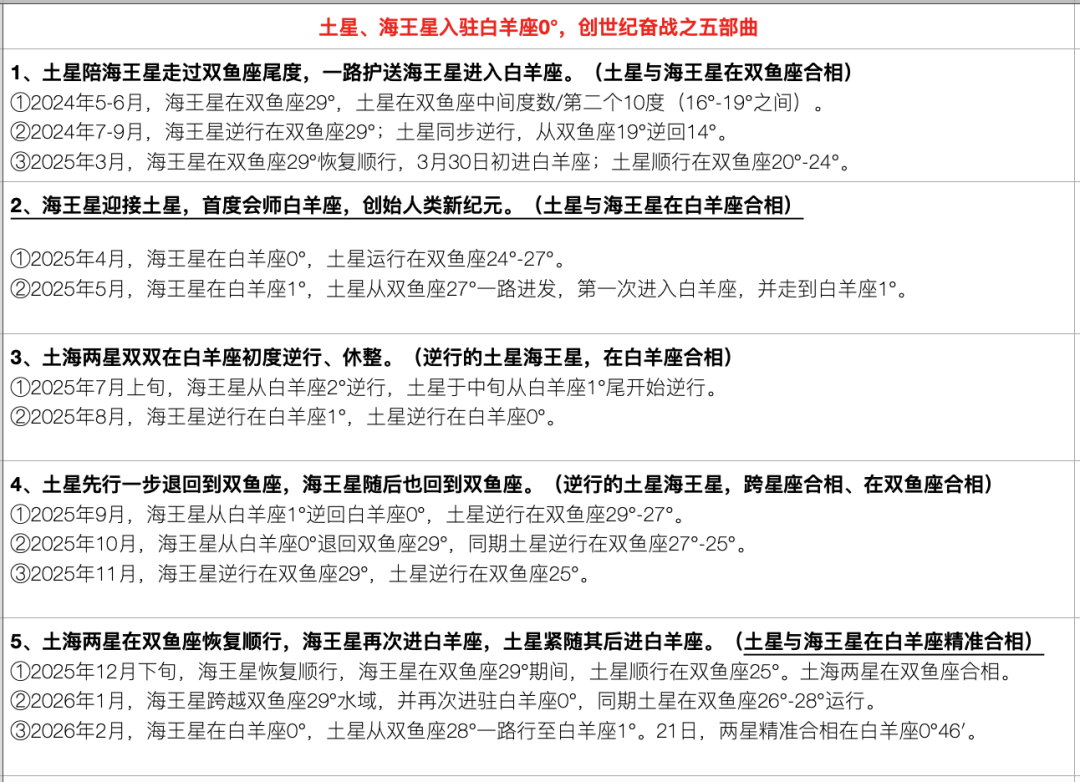
创世奋战五部曲的画面感震撼心魄。入主白羊座,穿越生死线,抵达白羊座0°,是土海两星的必然使命。在宇宙子宫成功孕育前所未有的生命形态,两星亲密合作,誓死拿下目标,反复调试进退与作为,这场史诗级的关键战役(双鱼座29°开始)历时近两年。由此历程可见,人类新纪元开启之艰难。
回到个人生命的重启与自我理想版本如何诞生,自然萌生出对生命本身的敬畏,也为每个人新自我诞生的圣战提供了示范。个人层面,在2024年5月-2026年2月这段时间,对于土海两星奋战的三个度数——双鱼座29°、白羊座0°、白羊座1°,我们需要深刻认识并践行度数之间的关联。
· 双鱼座29°(29°1′-29°59′)的萨比恩意象:伟大的石头脸。任何事情都没有正确答案或最佳版本。

· 白羊座0°(0°1′-0°59′)的萨比恩意象: 一个女人从水里升起,一只海豹站起来拥抱她。

· 白羊座1°(1°1′-1°59′)的萨比恩意象:一位喜剧演员揭示了人性。

三个度数中,双鱼座29°与白羊座0°,如同衔尾蛇彼此连接。
双鱼座29°是360°黄道的最后一度,诉说人类意识进化的终极状态;同时它位于双鱼座最后5°——“信仰的净化与实现”的主题中,双鱼座29°作为该主题的必然结果需要被呈现。
而白羊座0°与1°要求的主题为“出现、涌现”。从双鱼座29°到白羊座0°的跨纪元的一步,即是从无到有,从0(360°完整黄道带)到1,1又位于全新的360°更大的0之中,并生万物。在双鱼座29°与白羊座0°之间跨越,是人类以及个体生命螺旋向上生长的生动写照。
相邻两个度数之间的关系如下:
双鱼座29°的目的或意图——WHY,需要在白羊座0°找答案;
如何做到白羊座0°——HOW,需要回到双鱼座29°找线索;
同理,白羊座0°有何意义或目标,谜底藏在白羊座1°里。
这三个度数,在说一句话:
如果想在白羊座0°开启的时间线内,清晰“如何”孕育未来的种子,需要先想象理想自我的版本是什么,你想“生一个怎样的孩子”,TA是你生命的创造与传承。
你的双鱼座海洋基因库里(双鱼座29°),哪些要素、特质与故事需要清理、修复、改写甚至被替换。大胆去构想全新的自我版本。双鱼座29°要求丰富的想象力与画面感,意象、感觉与感受力是必要的。
同样,对于全新的灵魂种子、“新生命胚胎”,又指向了怎样的意图与目标设定?成为魔法战士,打一场理想现实对冲的战役,需要看向外在世界给予我们的如实反馈是什么,以此来调整新一轮的灵魂愿景与初心,力求种子刚劲有力且纯净,并对齐现实。
简言之:三个动作与能力:梳理并充分想象,孕育有力的“自我2.0操作系统”,展示并获得现实反馈。
活成理想版的自己,这件事,完全不需要经过任何谁的同意、允许,甚至授权。土海合相白羊座之下,你必须自我授权、自我定义"我"的生命想要如何存在!
版权声明:原创文章由作者授权首发于若道平台发布,欢迎转发,反对抄袭。
若道认证2022届核心课程毕业生 美国心理占星学院毕业(2022级) 生命教练;深度整合型占星师 传播学本科/中央美术学院艺术管理硕士,当代艺术与商学院从业背景10年,全职占星教学与咨询始于2019年。




